It is an employer�s duty to protect the health, safety and welfare of. Act as the bhio focal point between hse personnel of all contracted parties at project level.
Assist, support, and monitor the implementation of the hse strategy.
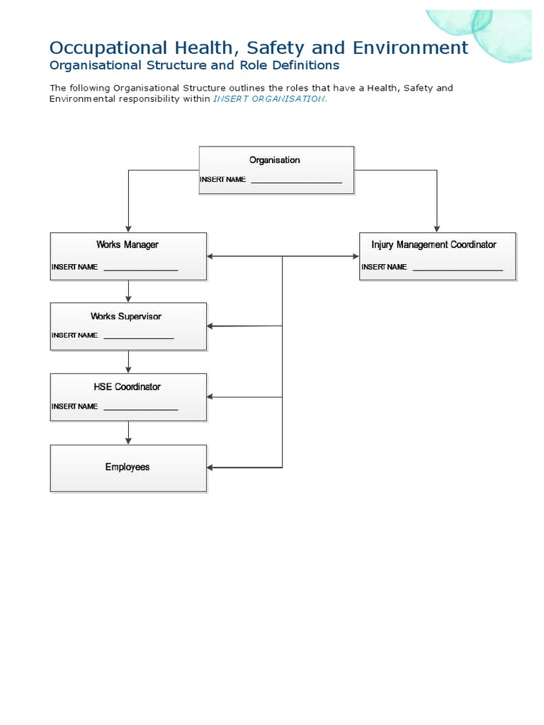
What is hse roles and responsibilities. The dutyholders will keep their existing duties, including: Develop a strong, positive health and safety culture throughout the company and communicate it to all. As a regulator, we aim to prevent workplace death, injury or ill health.
Ensures, in accordance with the corporate guidelines, the implementation, updating, review and auditing of the company hse systems. Hse engineers are responsible for configuring and upgrading health, safety and environmental systems. Managing directors/chief executives are responsible for the health, safety, and welfare of all those who work or visit the organization.
Hse supervisor job description should contain a variety of functions and roles including: Promote, with management, a safety culture within the workplace. The health and safety executive ( hse) is the independent body responsible for health and safety policy, and the enforcement of health and safety law in the uk.it:
Their activities in relation to building regulations. Providing health and safety training courses for. Hse manager job description gives detailed outline of the position holder.
Administrative assistants are typically outgoing and friendly people who work well with many leadership. Keeping up to date and ensuring compliance with current health and safety legislation. Manage, apply and ensure adherence to project policies, procedures and the specific interface documentation.
Making presentations to groups of employees/managers. Ensuring that effective emergency procedures and first aid facilities are established A safety specialist will understand how to perform tasks safely and in a manner that is compliant with all regulations.
Employers also have the jurisdiction to consider including the workers’ hse duties in their job descriptions and enforce. Supports the top management in the organization roles and responsibilities definition, for what concerns safety aspects. Ensuring that hse responsibilities are clearly assigned to personnel.
Some responsibilities of a hseq manager: The roles and responsibilities along with the goals and objectives of the management and the workers must be clearly defined so that everyone can have a clear understanding of their individual roles and accountability. Our role as a regulator.
It is an employer�s duty to protect the health, safety and welfare of. Under health and safety law employers are responsible for managing health and safety risks in their businesses. Find out more in the factsheet about dutyholders.
The following provides a broad outline of how the law applies to employers. Given below is a typical job description that captures the major tasks, duties, and responsibilities of the role: Hse engineers are required to carry out extensive statistical analysis and work as.
Ensure workforce competencies are maintained relevant to their duties and roles in contingency management; Questions on roles and responsibilities. Ensuring that the hse policy is understood and appreciated by each employee and that each employee fully understands the hse responsibility allocated to him.
Supports the top management in the hse management system standard issue. Responsible for maintaining quality accreditations for iso 9001, iso 14001, iso 18001 and iso. Are responsible and accountable for health and safety performance at the organization;
Making regular site inspections planning safe working practices and making necessary changes keeping up to date and ensuring compliance with current health and. Liaise with registration bodies, customers and suppliers as necessary to resolve problems. Assist, support, and monitor the implementation of the hse strategy.
Promotes safer working practices, advising employers and workers on health and safety; Health and safety director (and/or md) In northern ireland, these duties lie with the.
Act as the bhio focal point between hse personnel of all contracted parties at project level. Knowing that osha standards are the bottom line, the safety specialist can then listen to input from. Hse manager duties and responsibilities.
Hse officer job description should contain a variety of functions and roles including: Keeping up to date and ensuring compliance with current health and safety legislation; Hse manager job description should contain a variety of functions and roles including:
However, an hse site specialist or safety officer should be the one leading the conversation and overseeing the process. We achieve this using a variety of methods to influence change and help people manage risks at work. Assist the project team to implement and monitor hs&e systems.
Health and safety director (and/or md) simplistic organisations; Develop, implement and maintain employee training. Ensure that the workplace is monitored and is fully in compliance with all applicable osha standards, rules and regulations in order to maintain.
Hse supervisor duties and responsibilities. Raising awareness in workplaces by influencing and engaging Provide legislative and regulation advice on all matters relating to health, safety, environment and quality management.
Competent person (eg h&s advisor, occupational health advisor) line managers/supervisors; » find more hse jobs, documents and support on entirelysafe.com. Planning safe working practices and making necessary changes.
Ensuring that equipment is installed correctly/safely The role and function of a hse officer includes the following duties and responsibilities: Planning safe working practices and making necessary changes;
Providing advice, information and guidance; Their new duties will be to: Hse engineers need to ensure that they work as per the set industry norms and also adhere to the company policies while designing and maintaining the systems.